We have updated our approach to tackling damp and mould in residents’ homes in line with Awaab’s Law.
Awaab’s Law is a new legal requirement requiring social landlords to investigate and address damp, mould and other emergency housing hazards within strict, fixed timeframes, to improve tenant safety and living conditions.
The law is named after Awaab Ishak, a two-year-old who tragically died due to prolonged exposure to mould.
The law will be implemented in phases, focusing initially on damp and mould management and emergency repairs in 2025, expanding to other hazards in 2026, and including all remaining hazards in 2027.
What’s changing?
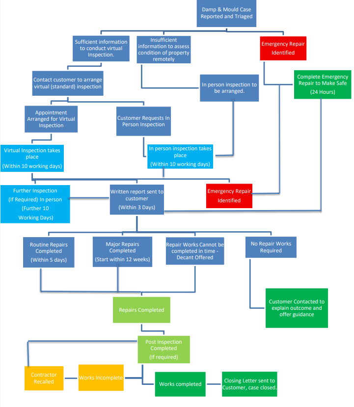
We have updated our Damp and Mould Policy and Procedure in line with the new law:
- Emergency repairs (e.g. serious damp or mould hazards) will be investigated and made safe within 24 hours. This is in line with our current service standards for all emergency repairs, which state that we will attend to make the situation safe within 24 hours. This applies to repairs to remove immediate danger to people and avoid flooding or major damage to property.
- Significant damp and mould issues will be inspected within 10 working days, with repairs starting within 5 working days. If repairs cannot be completed within 5 working days (due to structural issues, planning permission or access problems), they must start within 12 weeks.
- If a home cannot be made safe in time, temporary accommodation (decanting) will be offered. See our decant policy here.
- Residents will receive a written report within 3 working days of an inspection, outlining findings and next steps.
- We’ll use data loggers and hygrometers to monitor humidity and temperature in affected homes, helping us identify and prevent recurring issues.
- All cases will be managed by our Landlord Compliance team, ensuring clear communication and tracking.

Supporting residents
We’ll be keeping you informed throughout the process. Our Landlord Compliance Team will manage each case, and our Repairs Officers will ensure inspections and repairs are carried out promptly.
Reporting damp or mould
If you notice damp or mould in your home, please report it immediately via MyHastoe or by calling our Customer Service team on 0300 123 2250.
Read our Damp and Mould policy here
View our Service Standards here